Estratto del documento

CAPITOLO 4-PROCESSI ORGANIZZATIVI

4.1-PROCESSI E PROCEDURE ORGANIZZATIVE

La Procedura Organizzativa è la descrizione predefinita, strutturata e formalizzata dei comportamenti da

tenere per risolvere determinati problemi e/o svolgere determinate attività. E’ un qualcosa da associare al

concetto di regola, norma.

Si può pensare alla Procedura come un qualcosa da fare per poter realizzare un’attività che fa parte di un

processo.

All’interno delle procedure si ha tutto ciò che è relativo ad una prassi aziendale e le modalità ad esse

associate.

Il Processo Organizzativo è un insieme di attività che, a partire da un input, produce un output che sia di

valore o per un cliente esterno dell’organizzazione o per un cliente interno, ovvero per un altro membro

dell’organizzazione.

• Le procedure indicano le azioni da compiere, mentre i processi funzionano grazie alle azioni delle

persone e alle decisioni che vengono prese durante il loro svolgimento.

• Le procedure identificano le cose da fare mentre con i processi le persone selezionano quali

procedure seguire.

Gli elementi necessari per la descrizione di una procedura/processo sono i seguenti:

1. Elementi di identificazione della procedura organizzativa/processo organizzativo:

• Eventi iniziali attivatori ed input relativi (ad esempio nel processo di evasione ordini l’input relativo

all’evento iniziale è l’ordine del cliente)

• Eventi finali (consegna dell’ordine nell’esempio del processo di evasione ordini) e output della

procedura (documenti, risultati, ecc…)

2. Unità organizzative coinvolte

3. Attività/documenti/informazioni e relativi flussi

Per poter descrivere un processo bisogna comprendere quale sia il flusso di documenti, attività e

informazioni da seguire. Nel solito esempio del processo di evasione ordini, se si ordina il prodotto e all’ufficio

commerciale arriva l’ordine, l’ufficio commerciale deve comunicare con il magazzino e quindi si ha un flusso di

informazioni che permettono tale comunicazione.

Per quanto riguarda le Metodologie necessarie a schematizzare i processi, prenderemo in considerazione:

• MATRICE ATTORI/FASI

Si tratta di una matrice nella quale sulle colonne si inseriscono gli attori e sulle righe le fasi e le attività svolte

(oppure si potrebbe invertire l’ordine). ATTORE

FASE Attore 1 Attore 2 Attore 3 Attore 4 Attore 5

ATTIVITA’ SVOLTE

• FLOW CHART

Il vocabolario di questa metodologia è il seguente:

Collegamento (altro

Processi di foglio o altra parte Documento

inizio/fine di diagramma)

Attività Flusso Archivio

Attività

Punto di decisione Gerarchizzata

4.2-ESERCITAZIONE

ESERCIZIO 1

L’impresa ALFA è caratterizzata da produzione di pezzi meccanici su misura. L’impresa ha una struttura

organizzativa funzionale, la produzione è organizzata a job-shop. L’evasione di un ordine prevede le

seguenti fasi: verifica di fattibilità tecnica, definizione contratto e modalità commerciali, progettazione e

programmazione della produzione, spedizione prodotti. Si indichino le possibili Unità Organizzative

coinvolte ed una procedura di Evasione Ordini formalizzata.

SVOLGIMENTO

Le unità organizzative coinvolte sono:

• Ufficio di Progettazione (Ricerca e Sviluppo)

Per via della verifica di fattibilità tecnica

• Ufficio Commerciale

Per via della definizione e contratto delle modalità commerciali

• Direzione Produzione

Per via della progettazione e programmazione della produzione

• Magazzino

Per via della spedizione dei prodotti

Disegniamo ora la Matrice Attori/Fasi: ATTORE

FASE Cliente Ufficio Commerciale Ufficio Progettazione Produzione Magazzino

1.Emette

ordine 2.Riceve ordine e

comunica all’ufficio

progettazione 3.Verifica fattibilità

tecnica e stima i

tempi e i costi della

produzione

(l’output è la

realizzazione del

preventivo che viene

comunicato all’ufficio

commerciale)

4.Comunica

preventivo al cliente

ATTIVITA’ SVOLTE 5.Decide

se

accettare,

modificare,

rifiutare… 6.Stipula del

contratto 7.Formulazione del

progetto di dettaglio

ed avvio della

produzione 8.Inserimento

ordine nel

piano

produzione 9.Spedizione

del prodotto

10.Emette fattura e

bolla di

accompagnamento

ESERCIZIO 2

La “Tommaso Moro” è una classica biblioteca civica, con una ampia dotazione di libri per soddisfare gusti

ed esigenze diverse dei cittadini. Si spazia dai testi didattici per gli studenti (scuole dell’obbligo, scuole

superiori, università, ecc.), ai manuali dei principali programmi software, alle guide turistiche delle più

remote località, alla saggistica di storia, letteratura e filosofia, ecc. Le acquisizioni di nuovi libri vengono

decise dal bibliotecario, sig. Brandirali. Per una parte dei nuovi libri la decisione è presa “direttamente” dal

Sig. Brandirali, che valuta l’opportunità di acquistare testi di recente pubblicazione oppure classici di cui la

biblioteca è sprovvista. Per la restante parte di nuove acquisizioni (numericamente più consistente) il

bibliotecario si limita ad accettare le richieste provenienti dagli utenti. La richiesta di un nuovo libro può

essere formulata da qualunque cittadino tramite un apposito modulo da consegnare all’impiegata della

biblioteca, signorina Citterio. Come prima cosa la signorina Citterio verifica (consultando l’archivio “libri

presenti”) che la biblioteca sia effettivamente sprovvista del libro richiesto: a volte infatti, per errore o per

superficialità, viene richiesto l’acquisto di libri che invece sono già presenti in biblioteca. Se si verifica

questa evenienza, la signorina Citterio consegna al richiedente una scheda compilata con la “collocazione”

del libro richiesto e, se il libro è attualmente fuori per prestito, la data di scadenza del prestito. Se invece la

biblioteca è sprovvista del libro, la signorina Citterio verifica se il libro richiesto è già stato ordinato dalla

biblioteca ai fornitori (consultando l’archivio “libri ordinati”). In caso di risposta positiva la signorina Citterio

segnala al richiedente la data in cui è stata effettuata l’ordinazione e la data prevista per la consegna,

altrimenti compila la scheda ufficiale di richiesta libro, indicando i dati completi del libro richiesto (titolo,

autori, casa editrice, codice ISBN. – la signorina Citterio ricava questi dati dal “catalogo ufficiale delle

pubblicazioni”, periodico mensile che contiene anche altri dati sulle nuove pubblicazioni, quali ad esempio

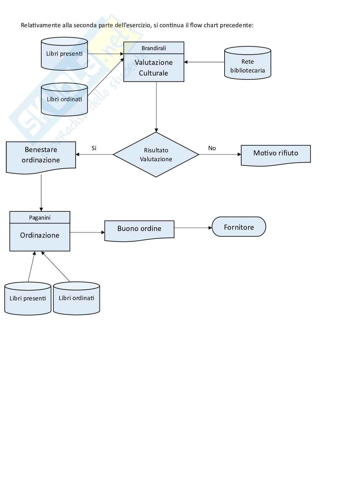
il prezzo di vendita). La scheda compilata è inoltrata al sig. Brandirali per l’approvazione.

Il sig. Brandirali vaglia l’opportunità di approvare la richiesta seguendo due passi logici sequenziali. Il primo

passo è costituito da una “valutazione culturale”: il Sig. Brandirali, pur senza effettuare discriminazioni su

base ideologica o politica, rifiuta l’acquisto di libri dal contenuto volgare, di manuali di dubbia utilità, ecc.

Un valido aiuto in questa fase è fornito al Sig. Brandirali dalla Rete Biblioteche, un archivio elettronico

formato da alcune delle principali biblioteche regionali collegate con una rete informatica, in cui si possono

trovare le recensioni di quasi tutti i libri di nuova pubblicazione. In alcuni casi inoltre il Sig. Brandirali evita

l’acquisto di più libri simili sullo stesso argomento (ad esempio ritiene che una guida turistica sul Giappone

sia più che sufficiente e sia inutile acquistarne una seconda): pertanto prima dell’approvazione verifica i libri

già presenti o ordinati sull’argomento (consultando gli archivi opportuni). Il secondo passo risiede nella

“valutazione economica”. Per gli acquisti di nuovi libri la biblioteca dispone di un budget finanziato

annualmente dall’amministrazione comunale e da alcune aziende locali. Il Sig. Brandirali deve prestare

attenzione sia a non “sfondare” tale budget sia a non esaurirlo tutto nei primi mesi dell’anno (come avviene

invece in altre biblioteche). In caso di rifiuto della richiesta, Il Sig. Brandirali spedisce al richiedente una

lettera specificante il motivo del rifiuto. In caso di accettazione invece il Sig. Brandirali inoltra alla segreta-

ria amministrativa della biblioteca, la signora Paganini, il benestare di ordinazione. La signora Paganini

effettua quindi l’ordinazione, che consiste nell’emissione del buono d’ordine (una copia inviata al fornitore,

una copia archiviata) e nell’aggiornamento degli archivi coinvolti.

Formalizzare la procedura organizzativa per l’acquisto libri della biblioteca Tommaso Moro.

SVOLGIMENTO

Con la rappresentazione tramite flow chart:

Cliente

Modulo Libri ordinati

Citteri

Catalogo Ufficiale Libri presenti

Prima verifica

Collocazione Presente Ordinato Data ordine e previsione

Risultato

oppure data di consegna

Verifica

riconsegna Assente

Scheda Libro

Relativamente alla seconda parte dell’esercizio, si continua il flow chart precedente:

Brandirali

Libri presenti Rete

Valutazione bibliotecaria

Culturale

Libri ordinati Si No

Benestare Risultato Motivo rifiuto

Valutazione

ordinazione

Paganini Fornitore

Buono ordine

Ordinazione

Libri ordinati

Libri presenti

ESERCIZIO 3 (15/12)

Descrivere e formalizzare una possibile procedura di Evasione Ordini di un’azienda che produce per il

magazzino, seguendo i seguenti passi:

1. Individuare gli eventi iniziali e finali

2. Individuare le attività principali e la loro sequenza

3. Individuare gli attori o gli uffici coinvolti

4. Indicare la modulistica necessaria, da chi è prodotta e il suo flusso

Schematizzare graficamente la procedura tramite una matrice U.O./Attività

SVOLGIMENTO

1. Cliente effettua ordine (ricezione ordine) - Consegna ordine (ricevimento prodotto)

2. Conviene anticipare il punto 3 per svolgere più agevolmente il punto 2 …

Quantità Consegnata

3. Cliente Ordine →

Magazzino e spedizioni Spedizione

Ufficio Commerciale Verifica

Ufficio fatturazione→ Fattura

Gli altri punti sono inclusi nel 2.

ESERCIZIO 4

Per cambiare il proprio piano di studi, uno studente dell’Università della Calabria deve consegnare un

modulo di richiesta alla segreteria studenti. Un primo controllo sul modulo è effettuato dall’addetto allo

sportello, che ne verifica la correttezza. Se sono necessarie delle modifiche lo restituisce allo studente,

altrimenti lo inoltra agli uffici della segreteria. Qui si verifica la correttezza formale della richiesta (se i

crediti complessivi sono sufficienti, se sono rispettate le propedeuticità,…) e si controlla se la variazione

richiesta è standard, confrontandola con le direttive del consiglio di dipartimento. Se, in seguito alla verifica

di correttezza formale, la richiesta non è ritenuta corretta, esistono due alternative: o la richiesta è

considerata inaccettabile (ed in questo caso lo studente è avvisato per mezzo di una mail e il processo

termina), oppure lo studente è convocato per apportare le opportune modifiche. Se la richiesta è standard,

il piano di studi è modificato, si aggiorna il database della segreteria contenente i dati dello studente e lo si

avvisa. Altrimenti si invia un modulo con la richiesta al Consiglio di Dipartimento. Questo valuta

l’ammissibilità della richiesta e comunica via email alla segreteria l’esito. In caso di esito positivo si modifica

il database della segreteria. Infine si comunica l’esito allo studente ed il processo termina.

SVOLGIMENTO Studente

Modulo Mail

Addetto

Mail Modulo

Sportello Mail

No

Corretto

Mail Si

Segreteria

Non

Ammissibile Modifiche

Corretto

Si Si DB

Segreteria Segreteria

Standard

Modulo

Dir CdD

Esito Si

Segreteria Esito

No

Segreteria Fine

CAPITOLO 5-MODELLI ORGANIZZATIVI INNOVATIVI

Con “Modelli Organizzativi Innovativi” si fa riferimento a tutti i modelli organizzativi e gli approcci

all’organizzazione successivi alla scuola classica di Taylor, Fayol ecc…

5.1-MODELLI ORGANIZZATIVI CONTINGENTI

5.1.1-IL CONTINGENTISMO

Diversi studiosi hanno cominciato a porre l’attenzione su alcuni aspetti (tecnologie, strategia,…) e sono

giunti al pensiero per cui non esiste un modello di organizzazione corretto e ottimo in assoluto ma,

quando si va a progettare un’organizzazione, bisogna tenere conto di alcuni fattori contingenti specifici

dell’organizzazione.

Tra i modelli e schemi organizzativi principali del contingentismo:

Periodo di riferimento

Anni ’60,’70

H. Simon: Teoria della razionalità limitata

Nei modelli economici il soggetto decisore ha una razionalità limitata, cioè

non è in grado di valutare tutte le opzioni possibili per scegliere la soluzione

ottima. Si sceglie la soluzione ottima solo in base alle opzioni di cui si è a

conoscenza.

Inquadramento storico- J.Thompson (1967)

concettuale Mette in evidenza il ruolo delle interazioni tra le unità organizzative,

l’organizzazione è un sistema in cui i sottosistemi interagiscono scambiandosi

informazioni e ciò crea problemi di coordinamento.

Von Bertalanffy: Teoria dei Sistemi (1968)

Ogni sistema è il risultato dell’interazione coerente tra i sottosistemi che lo

compongono.

Superamento della One Best Way

Elementi Unificanti Ricerca delle variabili che incidono sulla varietà delle forme organizzative

Modello Strategia/Struttura Organizzativa

Chandler-Scott L’organizzazione dipende molto dalla strategia, ci deve essere coerenza e

legametra strategia e organizzazione.

Modello Meccanico/Modello Organico

Se c’è un ambiente stabile è preferibile un’organizzazione meccanica che,

sulla base di questa stabilità, punta sull’efficienza.

Burns e Stalker In contesti instabili (in cui cambiano esigenze dei clienti, tecnologie o si ha la

presenza di turbolenze) sopravvivono meglio quelle organizzazioni che sono

incentrate sulla capacità di rilevare immediatamente i segnali di

cambiamento e adattarsi.

Modelli Tecnologia/Organizzazione

Joan Woodward Ci sono diversi modelli tecnologici di gestione della produzione e questi

impattano sul tipo di produzione.

Incertezza Flussi Di Lavoro/Organizzazione

Perrow mette in evidenza l’incertezza dei flussi di lavoro; ci sono situazioni

Charles Perrow nelle quali si sa già come risolvere il problema e situazioni con casi

straordinari che implicano incertezza nello svolgere i compiti. Questa

incertezza impatta sul modello organizzativo

Pugh et al. (Aston Studio Multidimensionale dell’Organizzazione

Group)

Lawrence e Lorsch Ambiente/Organizzazione: differenziazione e integrazione

Abbiamo visto che un punto fondamentale dei Modelli Contingenti è il superamento della One Best Way e

quindi della monocasualità dei modelli meccanicistici/positivisti/riduzionisti della scuola classica.

Questo perché si riconosce la multicasualità nel determinare le scelte organizzative: le cause che possono

portare ad una scelta sono tante e interagiscono e si influenzano tra di loro.

Si ha il riconoscimento di variabili molto più ampie (individuali, sociali, tecnologiche) e di molteplici

determinanti delle forze organizzative, che sono interconnesse e complesse (piccole variazioni sulla

variabile possono creare degli impatti imprevisti e imprevedibili o difficilmente calcolabili a priori).

Si passa dalla razionalità assoluta alla razionalità limitata e intenzionale.

Si fanno quindi delle ricerche concettuali ed empiriche sulle variabili che incidono sulla varietà delle

forme organizzative.

La visione contingente che unifica i vari autori prevede che bisogna analizzare alcuni specifici fattori e

preoccuparsi che questi fattori contingenti, tipicamente esterni all’azienda, siano coerenti con la struttura

organizzativa.

Non esiste una struttura organizzativa migliore in assoluto ma a seconda del contesto e dei fattori

contingenti si ricerca la struttura organizzativa più coerente.

Il Contingentismo vede quindi nella complessità, nell’incertezza e nella volatilità la causa dei cambiamenti

organizzativi. Tale filone di pensiero segna il passaggio da organizzazioni statiche e predeterminate ad

organizzazioni complesse e flessibili.

5.1.2-MODELLO ORGANIZZATIVO DI SEILER

Ci sono delle Variabili Ambientali (esogene, cioè esterne), il sistema organizzativo nel suo complesso e le

finalità istituzionali (obiettivo complessivo dell’organizzazione).

Nel Sistema Organizzativo si individuano tre sottosistemi:

• Variabili di Contesto (progettabili)

Mentre con il blocco di sinistra delle variabili ambientali non ci possiamo fare nulla, come la

legislazione, la cultura e altri fattori esterni (è difficile, ad esempio, far lavorare le donne senza velo

nei paesi in cui la religione lo richiede,…), nel sistema organizzativo possiamo effettuare delle scelte.

Consideriamo ad esempio la voce “Variabili Individuali”. Si potrebbe decidere, durante la selezione

per assumere delle persone, di basarsi sulle competenze che hanno quest’ultime o sulle loro soft

skills.

La voce “Variabili Sociali” fa riferimento al modo in cui le persone interagiscono all’interno

dell’organizzazione.

La voce “Variabili Tecniche” fa riferimento alle tecnologie che è possibile adottare

nell’organizzazione.

• Variabili Risultanti

Si progettano quindi alcune variabili, ma poi dall’altro lato bisogna vedere quali sono i risultati

dell’organizzazione in termini di efficienza, efficacia organizzativa, soddisfazione individuale.

• Comportamento Organizzativo

La colonna al centro è come se racchiudesse in se dei “sensori”, cioè indicatori che fanno presumere

se si sta procedendo nella giusta direzione.

Ad esempio, relativamente alle interazioni tra unità organizzative, eventuali continui coni di

bottiglia, blocchi di flussi lavorativi, ecc… potrebbero portare ad una scarsa efficienza.

Alla fine, si considerano le Finalità Istituzionali;

Anteprima
Vedrai una selezione di 8 pagine su 33
Sistemi organizzativi, parte 9 - Processi organizzativi e modelli organizzativi innovativi Pag. 1 Sistemi organizzativi, parte 9 - Processi organizzativi e modelli organizzativi innovativi Pag. 2
Anteprima di 8 pagg. su 33.
Scarica il documento per vederlo tutto.
Sistemi organizzativi, parte 9 - Processi organizzativi e modelli organizzativi innovativi Pag. 6
Anteprima di 8 pagg. su 33.
Scarica il documento per vederlo tutto.
Sistemi organizzativi, parte 9 - Processi organizzativi e modelli organizzativi innovativi Pag. 11
Anteprima di 8 pagg. su 33.
Scarica il documento per vederlo tutto.
Sistemi organizzativi, parte 9 - Processi organizzativi e modelli organizzativi innovativi Pag. 16
Anteprima di 8 pagg. su 33.
Scarica il documento per vederlo tutto.
Sistemi organizzativi, parte 9 - Processi organizzativi e modelli organizzativi innovativi Pag. 21
Anteprima di 8 pagg. su 33.
Scarica il documento per vederlo tutto.
Sistemi organizzativi, parte 9 - Processi organizzativi e modelli organizzativi innovativi Pag. 26
Anteprima di 8 pagg. su 33.
Scarica il documento per vederlo tutto.
Sistemi organizzativi, parte 9 - Processi organizzativi e modelli organizzativi innovativi Pag. 31
1 su 33
D/illustrazione/soddisfatti o rimborsati
Acquista con carta o PayPal
Scarica i documenti tutte le volte che vuoi
Dettagli
SSD
Ingegneria industriale e dell'informazione ING-IND/35 Ingegneria economico-gestionale

I contenuti di questa pagina costituiscono rielaborazioni personali del Publisher mattirotundo di informazioni apprese con la frequenza delle lezioni di Sistemi organizzativi innovativi e studio autonomo di eventuali libri di riferimento in preparazione dell'esame finale o della tesi. Non devono intendersi come materiale ufficiale dell'università Università della Calabria o del prof Verteramo Saverino.
Appunti correlati Invia appunti e guadagna

Domande e risposte

Hai bisogno di aiuto?
Chiedi alla community