Estratto del documento

indirizza la ricerca

struttura la sopravvive a

interesse per conoscenza verifiche rigorose

un problema empirica

da dove provengono le teorie

+

immaginazione

critica quando le proposizioni sono organizzate in modo

COSA FA LOGICO per definire i concetti, descrivere le relazioni tra i

secondo K. Popper una teoria è scientifica concetti e spiegarne le cause sistematica

controllata

cercando errori o omissioni in

NESSUNA teoria è mai come si costruisce portano a misure

ricerche precedenti

provata vera una teoria valide e attendibili

resoconto obiettivo

osservazione

approccio empirico

TEORIA SCIENTIFICA

= FALSIFICAZIONE strumenti

accurati e precisi

costrutti definiti

chiaramente

insieme di connesse,

proposizioni

COS' È

il tentativo di astratte e generalizzate

COS' È

spiegare qualcosa CHE CARATTERISTICHE HA

se non è verificabile, non è trasforma la teoria in qualcosa di

VERIFICABILITÀ

utile alla scienza verificabile (empirico) le proposizioni derivano da

regolarità empiriche che portano le informazioni profotte

3

COSA FA TEORIA regole che guidano la

risponde a domande a previsioni empiriche

quando una teoria non sono confrontabili nella

produzione di info

4

IPOTESI

è verificabile? comunità scientifica

indica associazione

quanod si appella a

quando i costrutti sono tra le variabili 1

qualcosa di non empirico

definiti o misurati male COS' È

quando l'ipotesi

è circolare 2

DA COSA È

COME SI FORMULA IL METODO SCIENTIFICO dal CONTESTO

INFLUENZATO

1 2 storico

si fa una DEFINIZIONE teorica socio-culturale etico

si formula una proposizione

e operativa di concetti e che mette in relazione i costrutti

costrutti i ricercatori devono

dipende comportarsi in modo etico

dipende

COSTRUTTO oggetto di studio metodo di studio

è un concetto astratto non

osservabile ma inferibile da

cos' è COME?

indicatori empirici quali risorse si hanno

5 VARIABILI oggetto di studio APA = American

a disposizione Psychological Association

seguendo i codici

come troviamo gli indicatori come la società APA e AIP

comportamentali del costrutto accetta le scoperte AIP = American

COSA SONO Institute of Physics

COME SONO

con l' OPERAZIONALIZZAZIONE sono le cose a seconda di cui

varia una caratteristica 1951 = prima bozza 1998 = codice deontologico

QUANDO E PERCHÈ

COSA FANNO?

estrae il costrutto codice APA psicologi italiani

SONO NATI?

dalla teoria cosa fa variabili variabili

intervenienti confondenti

definisce il costrutto in guidano la ricerca valutano i problemi etici 1995 = l' AIP elabora il codice

modo operativo etico della ricerca e

processo di Norimberga dell'insegnamento in psicologia

sta nel mezzo tra la causa e È una variabile esterna che può far

il costrutto viene l’effetto: spiega come o perché una sembrare che ci sia un legame tra due cose, inizio esame del

misurato da indicatori crimini nazisti in nome

cosa ne provoca un’altra ma in realtà è lei a influenzarle entrambe comportamento dei

6 della scienza

APPROCCIO SCIENTIFICO ricercatori test riguarda l'intera ricerca, cioè

quanto sono e

COSA USANO I solidi

validità della ricerca

STRUMENTI quali strumenti esistono carta e matita

COME FUNZIONA i risultati ottenuti

generalizzabili

RICERCATORI questionari validità della ricerca =/= validità della misurazione

tramite scale di valutazione riguarda il singolo strumento che

validità della misurazione

OSSERVAZIONE SPERIMENTAZIONE una misurazione è valida se misura

com'è usi per raccogliere dati

VALIDITÀ

SCIENTIFICA davvero il concetto che ci interessa

controllata

sistematica cosa deve avere

si usano per la MISURAZIONE

condizione sperimentale una misurazione è attendibile se dà

(c'è il trattamento) ATTENDIBILITÀ gli stessi risultati in condizioni simili

si ottiene manipolando possono esserci

i fattori manipolati sono le VARIABILI INDIPENDENTI

dei fattori condizione di controllo

(non c'è il trattamento)

possono essere

manipolate

scelte

manipolando i fattori si serve a vedere la differenza nelle condizioni

VARIABILE DIPENDENTE

ottiene un EFFETTO della variabile indipendente

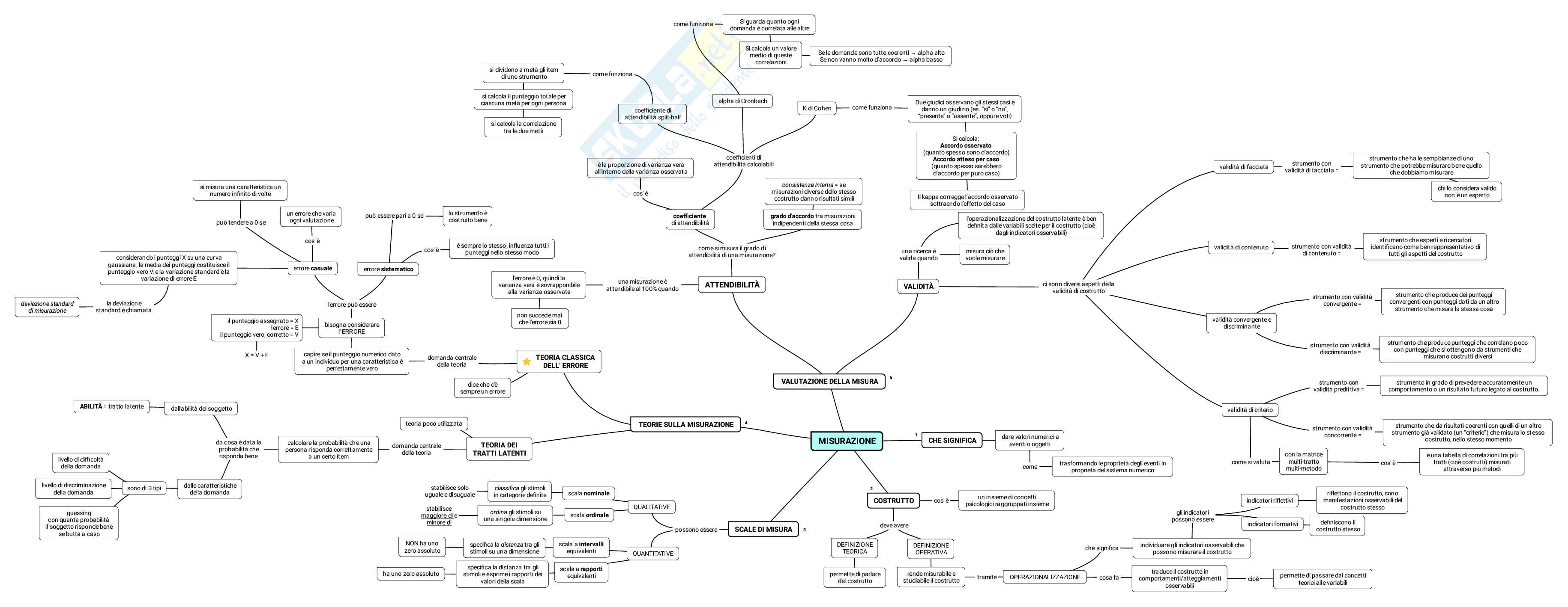
Si guarda quanto ogni

come funziona domanda è correlata alle altre

Si calcola un valore →

Se le domande sono tutte coerenti alpha alto

medio di queste →

Se non vanno molto d’accordo alpha basso

correlazioni

si dividono a metà gli item come funziona

di uno strumento

si calcola il punteggio totale per alpha di Cronbach Due giudici osservano gli stessi casi e

ciascuna metà per ogni persona come funziona

K di Cohen danno un giudizio (es. “sì” o “no”,

coefficiente di “presente” o “assente”, oppure voti)

attendibilità split-half

si calcola la correlazione

tra le due metà Si calcola:

Accordo osservato

(quanto spesso sono d’accordo)

coefficienti di strumento che ha le sempbianze di uno

Accordo atteso per caso strumento con

attendibilità calcolabili

è la proporzione di varianza vera strumento che potrebbe misurare bene quello

(quanto spesso sarebbero validità di facciata validità di facciata =

all'interno della varianza osservata che dobbiamo misurare

d’accordo per puro caso)

= se

consistenza interna

si misura una caratteristica un chi lo considera valido

misurazioni diverse dello stesso

cos' è

numero infinito di volte non è un esperto

Il kappa corregge l’accordo osservato

costrutto danno risultati simili sottraendo l’effetto del caso

lo strumento è

un errore che varia può essere pari a 0 se tra misurazioni

coefficiente grado d'accordo l'operazionalizzazione del costrutto latente è ben

costruito bene

ogni valutazione

può tendere a 0 se di attendibilità indipendenti della stessa cosa definita dalle variabili scelte per il costrutto (cioè

dagli indicatori osservabili) strumento che esperti e ricercatori

cos' è è sempre lo stesso, influenza tutti i strumento con validità identificano come ben rappresentativo di

validità di contenuto

come si misura il grado di

cos' è una ricerca è misura ciò che

punteggi nello stesso modo di contenuto = tutti gli aspetti del costrutto

attendibilità di una misurazione?

considerando i punteggi X su una curva valida quando vuole misurare

gaussiana, la media dei punteggi costituisce il errore casuale errore sistematico

punteggio vero V, e la variazione standard è la l'errore è 0, quindi la

variazione di errore E una misurazione è ci sono diversi aspetti della

ATTENDIBILITÀ

varianza vera è sovrapponibile VALIDITÀ

attendibile al 100% quando validità di costrutto

alla varianza osservata strumento che produce dei punteggi

strumento con validità convergenti con punteggi dati da un altro

la deviazione convergente =

deviazione standard l'errore può essere strumento che misura la stessa cosa

standard è chiamata

di misurazione non succede mai validità convergente e

il punteggio assegnato = X che l'errore sia 0

bisogna considerare discriminante

l'errore = E l' ERRORE

il punteggio vero, corretto = V strumento che produce punteggi che correlano poco

strumento con validità con punteggi che si ottengono da strumenti che

discriminante =

capire se il punteggio numerico dato

X = V + E misurano costrutti diversi

TEORIA CLASSICA

domanda centrale

a un individuo per una caratteristica è della teoria DELL' ERRORE

perfettamente vero 5

VALUTAZIONE DELLA MISURA strumento con strumento in grado di prevedere accuratamente un

dice che c'è validità predittiva = comportamento o un risultato futuro legato al costrutto.

sempre un errore

= tratto latente

ABILITÀ dall'abilità del soggetto validità di criterio

teoria poco utilizzata 4

TEORIE SULLA MISURAZIONE strumento che da risultati coerenti con quelli di un altro

strumento con validità strumento già validato (un “criterio”) che misura lo stesso

concorrente =

1 dare valori numerici a costrutto, nello stesso momento

CHE SIGNIFICA

MISURAZIONE

da cosa è data la calcolare la probabilità che una eventi o oggetti

TEORIA DEI

domanda centrale

probabilità che persona risponda correttamente della teoria TRATTI LATENTI con la matrice è una tabella di correlazioni tra più

risponda bene a un certo item

livello di difficoltà multi-tratto

come si valuta tratti (cioè costrutti) misurati

cos' è

trasformando le proprietà degli eventi in

della domanda come multi-metodo attraverso più metodi

proprietà del sistema numerico

livello di discriminazione dalle caratteristiche stabilisce solo

sono di 3 tipi gli stimoli

classifica 2

della domanda della domanda scala riflettono il costrutto, sono

nominale

uguale e disuguale in categorie definite un insieme di concetti manifestazioni osservabili del

cos' è indicatori riflettivi

COSTRUTTO psicologici raggruppati insieme

QUALITATIVE costrutto stesso

stabilisce gli stimoli su gli indicatori

ordina

guessing scala ordinale

maggiore di e una singola dimensione possono essere

con quanta probabilità definiscono il

minore di indicatori formativi

deve avere

il soggetto risponde bene SCALE DI MISURA costrutto stesso

possono essere 3

se butta a caso NON ha uno scala a

specifica la tra gli DEFINIZIONE

intervalli

distanza individuare gli indicatori osservabili che

DEFINIZIONE che significa

zero assoluto equivalenti

stimoli su una dimensione TEORICA possono misurare il costrutto

OPERATIVA

QUANTITATIVE

specifica la distanza tra gli scala a rapporti traduce il costrutto in

rende misurabile e

ha uno zero assoluto permette di parlare

stimoli e esprime i rapporti dei permette di passare dai concetti

equivalenti OPERAZIONALIZZAZIONE

tramite cosa fa comportamenti/atteggiamenti cioè

studiabile il costrutto

del costrutto

valori della scala teorici alle variabili

osservabili

tanti partecipanti e si studia la media come un caso singolo potrebbe andare contro

prestazione tipica di un gruppo un assunto teorico considerato al 100%

vero e contribuire

approccio nomotetico

condizione del soggetto da un singolo individuo è difficile dimostrare validità esterna

prima di qualsiasi potrebbe confermare una teoria

psicologi in disaccordo perchè si dovrebbero riscontrare altre cose in tante altre

trattamento psicologica non ancora

su approccio persone della popolazione

confermata da casi reali bias dell'osservatore

approccio idiografico

fasi dell'esperimento sul

significa

baseline 1. fase di baseline ci sono potenziali

singolo soggetto utile per s

Anteprima
Vedrai una selezione di 3 pagine su 8
Mappe concettuali Metodologia della ricerca psico-sociale Pag. 1 Mappe concettuali Metodologia della ricerca psico-sociale Pag. 2
Anteprima di 3 pagg. su 8.
Scarica il documento per vederlo tutto.
Mappe concettuali Metodologia della ricerca psico-sociale Pag. 6
1 su 8
D/illustrazione/soddisfatti o rimborsati
Acquista con carta o PayPal
Scarica i documenti tutte le volte che vuoi
Dettagli
SSD
Scienze storiche, filosofiche, pedagogiche e psicologiche M-PSI/05 Psicologia sociale

I contenuti di questa pagina costituiscono rielaborazioni personali del Publisher gloriarosaa. di informazioni apprese con la frequenza delle lezioni di Teoria e metodi della psicologia sociale e studio autonomo di eventuali libri di riferimento in preparazione dell'esame finale o della tesi. Non devono intendersi come materiale ufficiale dell'università Libera Università Maria SS.Assunta - (LUMSA) di Roma o del prof Corso Guido.
Appunti correlati Invia appunti e guadagna

Domande e risposte

Hai bisogno di aiuto?
Chiedi alla community