Estratto del documento

BI LANCI ORDI NARI E S T RAORDI NARI – MO DU LO 1

SETTING ISTITUZIONALE

INQUADRAMENTO ISTITUZIONALE E NORMATIVO DEI PRINCIPI CONTABILI INTERNAZIONALI

a. LO STANDARD SETTER DI RIFERIMENTO

1968 – 1973 Le regole contabili tra i vari paesi non erano coincidenti.

Problemi di comparabilità dell’informativa finanziaria.

Problema che si riflette soprattutto sul mercato dei capitali: diventava difficile prendere decisioni efficienti

dal punto di vista dell’allocazione dei capitali, fino alla disinibizione del trasferimento di risorse da un paese

all’altro Necessità di armonizzazione degli standard contabili .

(ad oggi non ancora completamente raggiunta)

AISG Gruppo di studiosi che hanno cercato di capire quali fossero le

prospettive di armonizzazione contabile nel mondo anglosassone.

L’estrazione di base deriva quindi dal mondo anglosassone, agganciato ad una rappresentazione contabile

più devota a soddisfare le esigenze degli investitori del mercato dei capitali.

I principi contabili internazionali nascono soprattutto con l’intento di fornire informazioni di alta

qualità per chi investe nel mercato dei capitali.

A livello internazionale l’utilizzatore principale del bilancio è l’investitore.

OIC

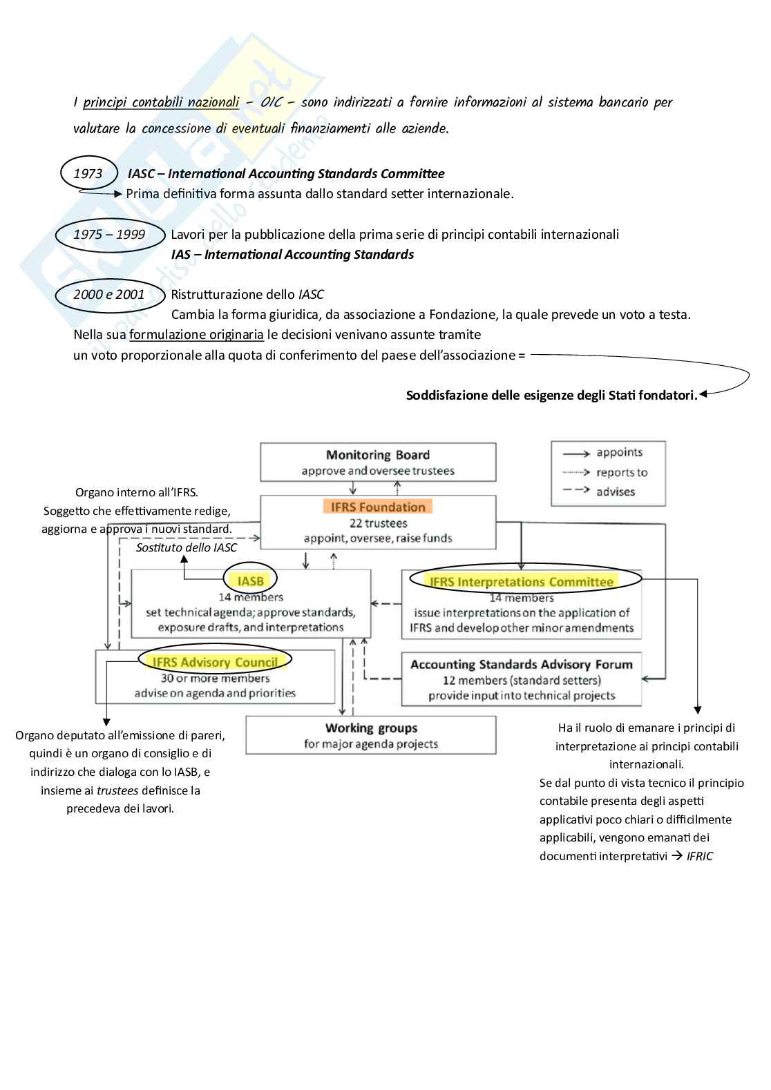
I principi contabili nazionali – – sono indirizzati a fornire informazioni al sistema bancario per

valutare la concessione di eventuali finanziamenti alle aziende.

1973 IASC – International Accounting Standards Committee

Prima definitiva forma assunta dallo standard setter internazionale.

1975 – 1999 Lavori per la pubblicazione della prima serie di principi contabili internazionali

IAS – International Accounting Standards

2000 e 2001 Ristrutturazione dello IASC

Cambia la forma giuridica, da associazione a Fondazione, la quale prevede un voto a testa.

Nella sua formulazione originaria le decisioni venivano assunte tramite

un voto proporzionale alla quota di conferimento del paese dell’associazione =

Soddisfazione delle esigenze degli Stati fondatori.

Organo interno all’IFRS.

Soggetto che effettivamente redige,

aggiorna e approva i nuovi standard.

Sostituto dello IASC Ha il ruolo di emanare i principi di

Organo deputato all’emissione di pareri, interpretazione ai principi contabili

quindi è un organo di consiglio e di internazionali.

indirizzo che dialoga con lo IASB, e Se dal punto di vista tecnico il principio

insieme ai trustees definisce la contabile presenta degli aspetti

precedeva dei lavori. applicativi poco chiari o difficilmente

applicabili, vengono emanati dei

documenti interpretativi IFRIC

Organo che va a nominare anche i

membri degli organi sottostanti.

I Trustees e lo IASB sono gli unici a prevedere una composizione geografica ben definita,

per garantire equilibrio rappresentativo.

L’Advisory Council non ha vincoli geografici in termini di composizione, ma per consuetudine si cerca

comunque di costituire l’organo mantenendo un certo equilibrio di rappresentatività.

▪ La seconda funzione consiste nell’informare lo IASB sulle ripercussioni che l’introduzione o la

modifica di un principio contabile ha avuto sulla redazione dei bilanci d’esercizio;

spesso si producono degli effetti talmente forti da portare le imprese a rinunciare all’applicazione

dei principi internazionali, o effetti che comunque vanno a peggiorare la rappresentazione della

situazione di bilancio.

b. IL PROCESSO DI STATUIZIONE DEI PRINCIPI IAS/IFRS Come viene redatto un principio contabile

Fase 1 Identificazione ed esame delle problematiche

➢ →

Caso in cui lo IAS di riferimento non è chiaro o genera difficoltà di applicazione per le imprese.

Fase 2 Studio delle indicazioni dei diversi principi contabili nazionali

➢ →

Interfaccia con gli standard setter di tutti i paesi,

per capire se gli standard setter nazionali disciplinano quella materia e in che modo;

questo perché uno degli obiettivi dello IASB è quello di produrre dei principi contabili che non vadano in

contrasto con i principi nazionali dei paesi membri.

Riforma del 2016 che ha avvicinato i principi contabili nazionali agli standard internazionali.

Advisory Council

Fase 3 Consultazione con lo standard per l’inserimento in agenda

➢ → working group

Fase 4 Formazione di un che assista il board, se necessario

➢ →

Predisposizione di una prima bozza. discussion paper “open to comment”

Fase 5 Pubblicazione del e ricezione dei commenti

➢ → Prima bozza, messa a disposizione sul sito dell’IFRS Foundation per

fare in modo che tutti possano prenderne visione e formulare dei

suggerimenti.

exposure draft

Fase 6 Emanazione di un (tiene conto anche dei commenti ricevuti)

➢ →

Raccolta dei commenti e ripredisposizione del principio, il quale viene nuovamente pubblicato per far

osservare se i commenti sono stati correttamente implementati.

Fase 7 Stesura e approvazione definitiva del principio contabile

➢ → da Integrativa.

quantitativa

Motivazioni

deciso

modo Nota

e

quali

in di nella

cui definire sul Informativa

è inserire

stato perché

il

principio

pubblicato. lo

IASB

nel ha Tendenzialmente i principi contabili nazionali presentano le appendici e

le parti sottostanti in maniera molto più sintetica.

c. IL PROCESSO DI OMOLOGAZIONE DEGLI IAS/IFRS

Come diventano quindi questi principi norma applicabile in Europa?

Recepimento attraverso: →

o Direttiva europea Stabilisce un obiettivo che gli Stati membri devono raggiungere,

lasciando a loro la scelta dei mezzi e delle forme per l'attuazione nel proprio

diritto nazionale.

o Regolamento europeo Direttamente applicabile e vincolante in tutta l'UE;

La via scelta è quella del Regolamento.

Affinché i principi diventino obbligatori, l’Europa deve porre in essere un processo di omologazione che

passa attraverso la Commissione Europea, la quale:

- Prende in considerazione il principio,

- Valuta che sia conforme alle clausole di chiarezza e veridicità.

Inoltre, il principio deve essere in grado di soddisfare i requisiti di comprensibilità, pertinenza, affidabilità e

comparabilità con l’assetto vigente negli stati membri. Caso dei principi contabili predisposti per PMI che la

Commissione ha deciso di non omologare.

d. RIFERIMENTI NORMATIVI CONCERNENTI L’APPLICAZIONE DEGLI IAS/IFRS IN ITALIA

Regolamento comunitario n. 1606/2002

Fonte che ha dato inizio al periodo di applicazione dei principi contabili internazionali in Europa.

Ha istituito l’obbligo di applicazione dei principi per certe categorie di società.

Obiettivo fondamentale

Incrementare l’efficienza del funzionamento

dei mercati dei capitali europei.

Obiettivo che si aggancia a quello

dell’Europa in merito alla libera circolazione

dei capitali.

Legge comunitaria 2003

Predisposta dal Parlamento italiano,

attraverso la quale l’Italia ha esercitato

alcune delle opzioni fornite dall’Europa.

Decreto legislativo n. 38/2005

Ha espanso l’utilizzo dei principi. Indica come gestire l’eventuale utile

aggiuntivo generato dalla transizione.

Fornisce anche indicazioni dal punto di

vista generale in materia di informativa

da fornire in Nota Integrativa.

Nel 2019

Il Decreto legislativo n. 38/2005 è stato integrato di un nuovo articolo, articolo 2-bis, che recita:

“I soggetti di cui all’articolo 2 i cui titoli non siano ammessi alla negoziazione in un mercato regolamentato

hanno facoltà di applicare i principi contabili di cui al presente decreto”

Unici soggetti obbligati

all’applicazione

Disciplina di alcuni aspetti di carattere generale

Obbligo di deroga alla clausola dell’art. 2423

Se, in circostanze eccezionali, l’applicazione di una disposizione prevista dai principi contabili

internazionali è incompatibile con la rappresentazione chiara, veritiera e corretta della situazione

patrimoniale, di quella finanziaria e del risultato economico, la disposizione non è applicata.

Gli eventuali utili derivanti dalla deroga sono iscritti in una riserva non distribuibile

se non in misura corrispondente al valore recuperato.

Principio della prudenza sull’effettiva

realizzazione del plusvalore. Solo alla realizzazione del maggior valore si può liberare

la riserva e convertirla in distribuibile.

La scelta di effettuare la transizione agli IAS/IFRS non è revocabile,

salvo che non ricorrano circostanze eccezionali, adeguatamente illustrate nella Nota Integrativa,

unitamente all’indicazione degli effetti sulla rappresentazione della situazione patrimoniale

e finanziaria e del risultato economico futuro Evitare comportamenti opportunistici degli amministratori.

Es. 1 – Uscita di una società da un gruppo che applicava gli standard internazionali;

Es. 2 – Kiko S.P.A. ha effettuato un abbandono dei principi contabili internazionali perché adottati

a fronte della richiesta di un prestito obbligazionario quotato nel 2015, che ha fatto rientrare la

società nel gruppo di quelle obbligate; al rimborso del prestito obbligazionario e alla sua estinzione

è decaduta la qualifica di soggetto quotato e sono venuto meno le circostanze di obbligo.

In ogni caso il bilancio relativo all’esercizio nel corso del quale è deliberata la revoca,

è redatto in conformità ai principi IAS/IFRS.

CONCETTI DI BASE DELL’INFORMATIVA IAS/IFRS

1. IL CONCEPTUAL FRAMEWORK FOR FINANCIAL REPORTING

Il nostro è un sistema contabile deduttivo

Parte dall’assunto di base della clausola generale.

Successivi alla clausola generale si trovano i postulati,

una declinazione più tecnica del principio generale

(postulato della prudenza, della competenza, della

costanza dei criteri di valutazione e della continuità

aziendale), postulati ulteriormente declinati poi nei

vari principi contabili e tecnici.

Il modello IFRS ricalca quello italiano? Ci sono delle differenze?

1975 – 1989 Primi principi contabili internazionali stilati secondo un approccio induttivo.

Dalle osservazioni pratiche si stila un principio generale che cerca di

armonizzare le prassi osservate Standard key based.

Problema principale dell’approccio induttivo:

Compatibilità tra un principio contabile e l’altro, con rischio di contrasto e incoerenza

tra standard nazionali e internazionali.

Problema molto presente nell’approssimazione al fair value (valore di mercato).

Principio generale che non suggeriva come calcolarlo e i principi specifici adottati erano in contrasto tra loro.

Dal 1989 Partendo da questa esigenza lo IASB, con lo standard setter americano, ha stilato un

quadro teorico di base per rimediare al problema di contrasto tra gli standard.

Con questa soluzione è stato adottato un approccio che

combina modalità deduttive e induttive.

Nel tempo poi il Conceptual Framework è stato

modificato e si è arrivati alla terza versione in

vigore oggi nel 2018 Combinazione di approcci che ha portato ad una serie di problematiche.

CONCEPTUAL FRAMEWORK

Il non è uno standard contabile.

È un insieme interrelato di concetti/postulati che sovraintendono la formazione del bilancio.

Non essendo né uno standard né un principio di natura tecnica di immediata applicazione,

non è stato sottoposto a omologazione.

A chi e cosa serve?

I soggetti che possono trarre utilità da questo quadro concettuale sono:

• →

IASB Ne trae vantaggio per l’emissione di nuovi principi che si riferiranno a questo quadro.

• Redattori del bilancio,

• Standard setter nazionali,

• →

Utilizzatori Conoscenza del quadro teorico di base che permette

di effettuare valutazioni più contestualizzate.

• Revisori.

In caso di contrasto, prevale il quadro concettuale o i singoli principi? Non c’è una risposta univoca

Secondo il Framework del 1989, par. 3

“…i principi specifici prevalgono in tutte le circostanze in cui si mostrano in disaccordo con il quadro

concettuale.” Secondo lo IAS 1, par. 19

“In circostanze estremamente rare in cui la direzione aziendale conclude che la conformità con una

disposizione contenuta in un IFRS sarebbe così fuorviante da essere in conflitto con le finalità di bilancio

esposte nel quadro concettuale, l’entità deve disattendere tale disposizione secondo quanto esposto nel

paragrafo 20 se il quadro di regolamentazione applicabile lo richiede o comunque non vieta tale deroga.”

Indicazioni contrastanti!

IAS 1, par. 20

“Quando l’entità disattende una disposizione di un IFRS […], questa deve indicare:

a) Che la direzione aziendale ha ritenuto che il bilancio rappresenta attendibilmente la situazione

patrimoniale-finanziaria, il risultato economico e i flussi finanziari dell’entità;

b) Di aver rispettato gli IFRS applicabili, salvo aver disatteso una particolare disposizione al fine di

ottenere una presentazione attendibile;

c) Il titolo dell’IFRS che l’entità ha disatteso, la natura della deroga, incluso il trattamento che l’IFRS

richiederebbe, la ragione per cui tale trattamento sarebbe nelle circostanze così fuorviante da essere

in conflitto con le finalità del bilancio esposte nel quadro concettuale e il trattamento adottato;

d) Per ogni esercizio presentato gli effetti economici-patrimoniali della deroga su ogni voce del

bilancio qualora fosse stato redatto conformemente alle disposizioni.”

IAS 8, par. 10 Equivale al nostro OIC 29

“In assenza di un principio o di una interpretazione che si applichi specificatamente a una operazione, altro

evento o circostanza, la direzione aziendale deve fare uso del proprio giudizio nello sviluppare e applicare

un principio contabile al fine di fornire una informativa che sia:

a) Rilevante ai fini delle decisioni economiche da parte degli utilizzatori;

b) Attendibile, in modo che il bilancio:

a. Rappresenti fedelmente la situazione patrimoniale-finanziaria, il risultato economico e i

flussi finanziari dell’entità;

b. Rifletta la sostanza economica delle operazioni, altri eventi e circostanze, e non meramente

la forma giuridica;

c. Sia neutrale, cioè scevra di pregiudizi;

d. Sia prudente;

e. Sia completa con riferimento a tutti gli aspetti rilevanti.”

IAS 8, par. 11

“Nell’esercitare il giudizio descritto nel paragrafo 10, la direzione aziendale deve fare riferimento e

considerare l’applicabilità delle seguenti fonti in ordine gerarchicamente decrescente:

a. Le disposizioni degli IFRS che trattano casi simili e correlati;

b. Le definizioni, i criteri di rilevazione e i concetti di valutazione per la contabilizzazione di attività,

passività, ricavi e costi contenuti nel quadro concettuale per la rendicontazione finanziaria.”

IAS 8, par. 12

“Nell’esprimere il giudizio descritto nel paragrafo 10, la direzione aziendale può inoltre considerare le

disposizioni più recenti emanate da altri organismi di normazione contabile che utilizzano un quadro

concettuale simile per elaborare i principi contabili, altra letteratura contabile e prassi consolidate nel

settore, nella misura in cui queste non siano in conflitto con le fonti del paragrafo 11.”

Prevalenza dei principi tecnici rispetto al Conceptual Framework

Decision Usefulness

Categoria di utilizzatori –

Il Financial Reporting si prefigge di fornire informazioni utili ad attuali e potenziali investitori, prestatori di

capitale e altri creditori nell’assunzione di decisioni sulla concessione di risorse all’entità.

Approcci prevalentemente di natura prospettica essendo rivolti principalmente alla classe di investitori,

con grande impatto sui criteri di valutazione che sono fortemente orientati al futuro.

Cash generating ability

Obiettivo del bilancio –

I portatori di risorse nelle loro decisioni sono interessati principalmente a valutare la

capacità dell’azienda di generare nel futuro flussi di cassa netti.

Valutare se i flussi finanziari e reddituali permettono di ottenere rendimenti elevati.

Caratteristiche qualitative delle informazioni

Il Conceptual ragiona sulle caratteristiche delle informazioni per soddisfare gli obiettivi conoscitivi.

CARATTERISTICHE FONDAMENTALI – Fundamental

Sono quelle caratteristiche che rendono le informazioni utili per gli utilizzatori delle stesse.

Significatività

o

È significativa l’informazione che genera una differenza nelle decisioni degli utilizzatori,

in quanto possiede un valore predittivo e/o informativo.

▪ →

Materialità Un’informazione è materiale quando la sua omissione o errata

rappresentazione potrebbe influire sulle decisioni che gli

utilizzatori intraprendono.

Rappresentazione fedele

o

Un’informazione deve rappresentare fedelmente gli accadimenti aziendali, il che presuppone che il

bilancio ne fornisca una raffigurazione che sia:

▪ →

Neutrale Un bilancio non è neutrale se, nello scegliere o nel presentare una

informazione, riesce a influenzare una decisione o un giudizio al

fine di ottenere un risultato predeterminato; il criterio si sostanzia,

quindi, nel divieto all’utilizzo di specifiche politiche contabili che

possono avvantaggiare alcuni gruppi di interesse rispetto ad altri.

▪ Completa,

▪ Esente da errori.

CARATTERISTICHE POTENZIANTI – Enhaning

Sono quelle caratteristiche che permettono di distinguere le informazioni più utili da quelle meno utili.

Comparabilità

o

È la qualità dell’informazione che consente gli utilizzatori dell’informativa finanziaria a identificare e

comprendere le analogie e/o le differenze di aspetti specifici concernenti du

Anteprima
Vedrai una selezione di 20 pagine su 92
Bilanci ordinari - Appunti Pag. 1 Bilanci ordinari - Appunti Pag. 2
Anteprima di 20 pagg. su 92.
Scarica il documento per vederlo tutto.
Bilanci ordinari - Appunti Pag. 6
Anteprima di 20 pagg. su 92.
Scarica il documento per vederlo tutto.
Bilanci ordinari - Appunti Pag. 11
Anteprima di 20 pagg. su 92.
Scarica il documento per vederlo tutto.
Bilanci ordinari - Appunti Pag. 16
Anteprima di 20 pagg. su 92.
Scarica il documento per vederlo tutto.
Bilanci ordinari - Appunti Pag. 21
Anteprima di 20 pagg. su 92.
Scarica il documento per vederlo tutto.
Bilanci ordinari - Appunti Pag. 26
Anteprima di 20 pagg. su 92.
Scarica il documento per vederlo tutto.
Bilanci ordinari - Appunti Pag. 31
Anteprima di 20 pagg. su 92.
Scarica il documento per vederlo tutto.
Bilanci ordinari - Appunti Pag. 36
Anteprima di 20 pagg. su 92.
Scarica il documento per vederlo tutto.
Bilanci ordinari - Appunti Pag. 41
Anteprima di 20 pagg. su 92.
Scarica il documento per vederlo tutto.
Bilanci ordinari - Appunti Pag. 46
Anteprima di 20 pagg. su 92.
Scarica il documento per vederlo tutto.
Bilanci ordinari - Appunti Pag. 51
Anteprima di 20 pagg. su 92.
Scarica il documento per vederlo tutto.
Bilanci ordinari - Appunti Pag. 56
Anteprima di 20 pagg. su 92.
Scarica il documento per vederlo tutto.
Bilanci ordinari - Appunti Pag. 61
Anteprima di 20 pagg. su 92.
Scarica il documento per vederlo tutto.
Bilanci ordinari - Appunti Pag. 66
Anteprima di 20 pagg. su 92.
Scarica il documento per vederlo tutto.
Bilanci ordinari - Appunti Pag. 71
Anteprima di 20 pagg. su 92.
Scarica il documento per vederlo tutto.
Bilanci ordinari - Appunti Pag. 76
Anteprima di 20 pagg. su 92.
Scarica il documento per vederlo tutto.
Bilanci ordinari - Appunti Pag. 81
Anteprima di 20 pagg. su 92.
Scarica il documento per vederlo tutto.
Bilanci ordinari - Appunti Pag. 86
Anteprima di 20 pagg. su 92.
Scarica il documento per vederlo tutto.
Bilanci ordinari - Appunti Pag. 91
1 su 92
D/illustrazione/soddisfatti o rimborsati
Acquista con carta o PayPal
Scarica i documenti tutte le volte che vuoi
Dettagli
SSD
Scienze economiche e statistiche SECS-P/07 Economia aziendale

I contenuti di questa pagina costituiscono rielaborazioni personali del Publisher Jessi_M di informazioni apprese con la frequenza delle lezioni di Bilanci ordinari e studio autonomo di eventuali libri di riferimento in preparazione dell'esame finale o della tesi. Non devono intendersi come materiale ufficiale dell'università Università Politecnica delle Marche - Ancona o del prof Baccarini Luca.
Appunti correlati Invia appunti e guadagna

Domande e risposte

Hai bisogno di aiuto?
Chiedi alla community