Estratto del documento
“LA RADIO IN ITALIA”
CAPITOLO 1
STRUMENTO BELLICO E
COMMERCIALE
SOLO MONOPOLIO
EUROPA SOGGETTA AL STATALE
PREFERENDO IL CONTROLLO TRASMISSIONI RADIOFONICHE GRAN BRETAGNA RADIO
USA
MA
STATALE DEI CONTENUTI REGOLARI
DALLA STATI UNITI I PRIVATI
LAVORANO
D’AMERICA
STAZIONE MARCONI IN
CORNOVAGLIA AD OPERA DI
DAVID SARNOFF
PENSÓ
AD UN USO
COMMERCIALE
DESTINATO A
A UN GRANDE USO DI MASSA
PER UN
PUBBLICO
PER UN USO
DOMESTICO MUSICA 58%
ANNI 30
CULTURA
NOTIZIE
SIMBOLO IN CONTESTI UNA SERIE DI
SI VENIVA
ITALIA
I QUATTRO MOSCHETTIERI ES. MA ERA
BORGHESE ASCOLTAVA TRASMESSA
PUBBLICI ARGOMENTI PROGRAMMI PER
CASALINGHE
TRASMISSIONI
BAMBINI
INFOTEIMENT SI SVILUPPA
(ORA DELL’AGRICOLTORE)
CREANDO
PER LA NEL PERIODO
CHE VIENE
LA PRODUZIONE IN SERIE PROPAGANDA FASCISTA
PERMETTE USATA MINISTERO DELLA GIORNALE
REGIO DECRETO RADIO BALILLA
ENTE RADIO RURALE COMUNICAZIONE RADIO
(1923) (1937)
(1933) (1924) (1935)
NASCE AVEVA COME
ESCLUSIVAMENTE AVEVA
SI OCCUPA DI RAPPRESENTANTE
URI
(UNIONE RADIOFONICA COSTI PIÙ
INDOTTRINARE LE ANTONIO
LO STATO ITALIANA) BASSI
ZONE RURALI PICONE STELLA
E DI CONSEGUENZA
CON CONTROLLA E RIUSCIVA TRASMETTEVA
DIFFUSIONE DI SI SVILUPPA MONOPOLIO APPUNTAMENTI PRE
LA GESTIONE AD AUMENTARE
APPARECCHI PER STATALE CONFLITTO
DELLA RADIO GLI ABBONATI
ASCOLTO MONDIALE
CAPO
PER CON LA DIFFUSIONE
CHE RIMANE COSTANZO CIANI
EDUCARE AL DELLE
UN BENE DI
FASCISMO RADIOCRONACHE
LUSSO CHE PARLANO DI
A CAUSA DI
COSTI ALTI APPARECCHI EVENTI REALI
ALTO COSTO DEL CANONE
POCO SVILUPPO RETI
ORIENTAMENTO A RADIO AMATORI
MARIO APPELIUS
(COMMENTATORE) VENIVA CELEBRATA
FAMOSO É LA GUERRA
STRUMENTO DURANTE LA
PRE GUERRA 2 SITUAZIONI
RADIO
DIVENTA SI CREANO
FASCISTA GUERRA VENGONO SEGNALATE LA CREDIBILITÁ DEL
CHE
SCONFITTE, MORTI FASCISMO
MINANO
CHE CREA NASCE ANCHE SI DIFFONDONO
UNA RADIO RADIO
CRONACHE DI REGIME CLANDESTINA ANTIFASCISTE
CHE SONO CHIAMATA
COMMENTI RADIO MILANO RADIO MOSCA
RADIO LONDRA
RADIO MILANO
ALLA POLITICA LIBERATA
PER SOSTIENE SOSTENUTA DA
CHE VOLEVA TRASMETTEVA
SMASCHERARE
ESALTARE IL INFORMAZIONI DAL I PARTIGIANI COMUNISTI
LE FALSITÁ
REGIME REGNO UNITO
DEL FASCISMO PER ERA VIETATA
INFORMANDO SOSTIENE
ANCHE IN LA UN ITALIA
POPOLAZIONE DAL FASCISMO
LA RESISTENZA SENZA REGIME
DIVERSI AMBITI SULLA SPAGNA TRASMETTEVA
POLITICA
COLONIE DALLA RUSSIA
INTERNAZIONALE
COME
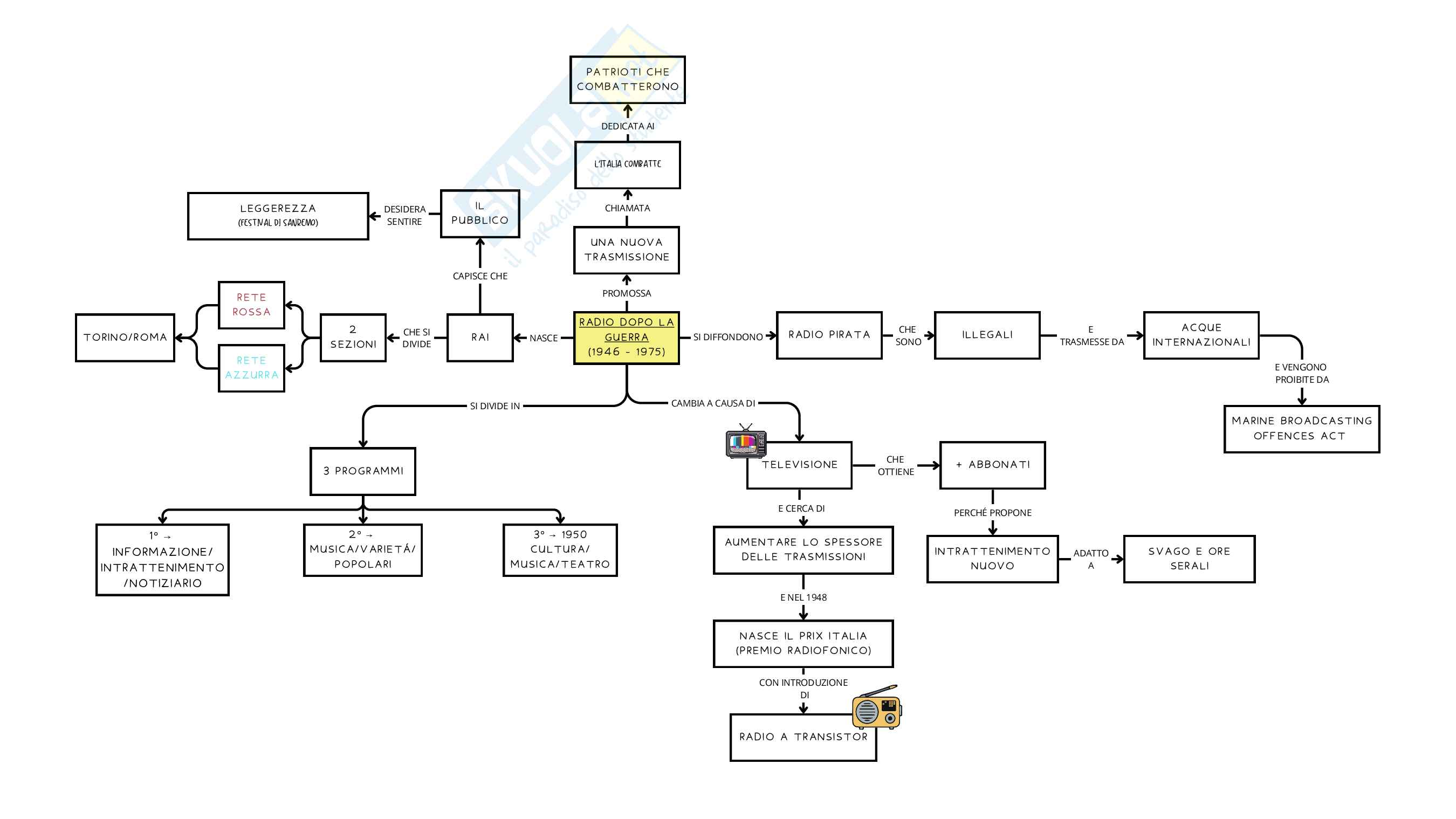
GUERRA SPAGNOLA PATRIOTI CHE
COMBATTERONO
DEDICATA AI
L’ITALIA COMBATTE
IL
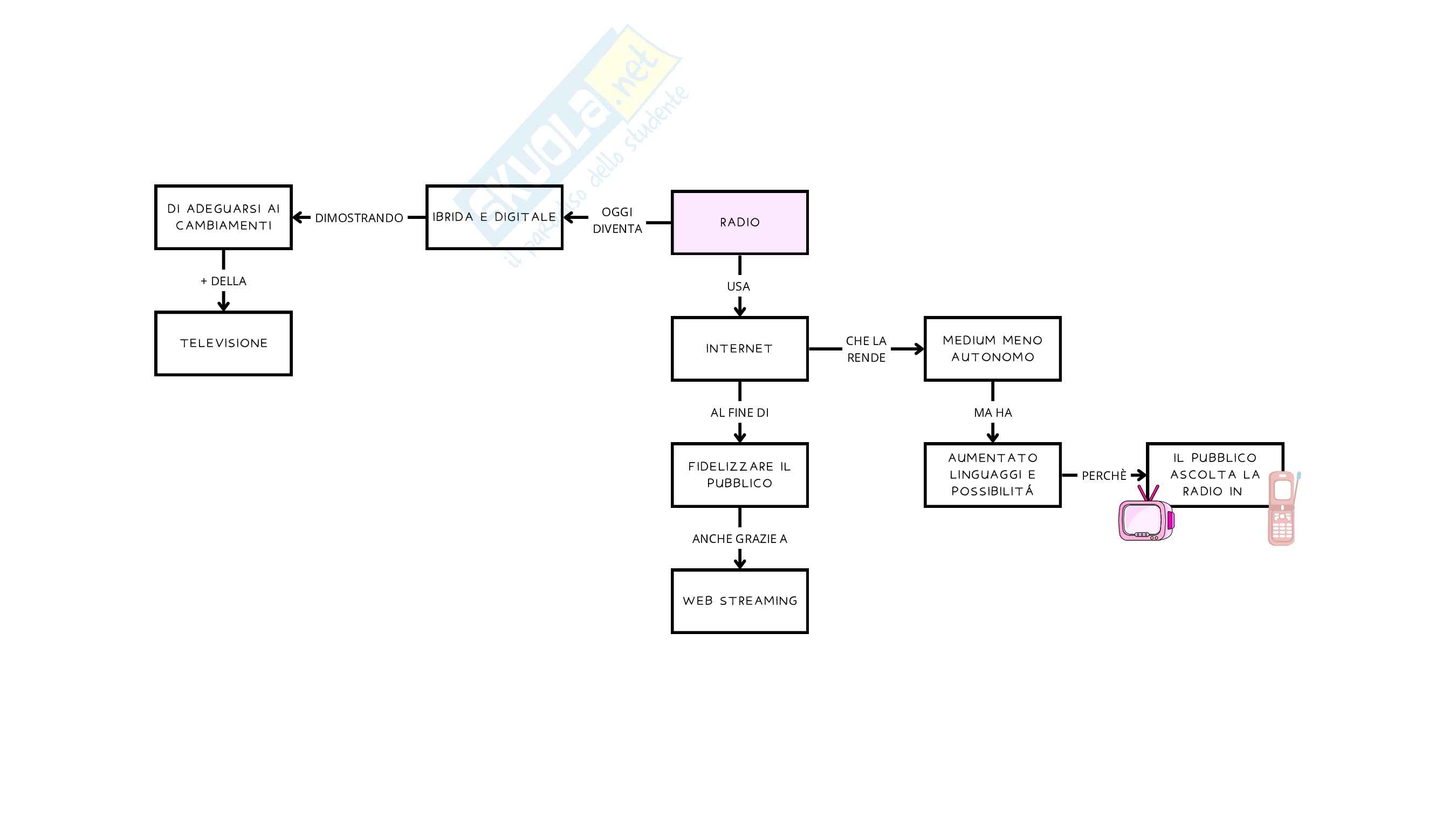
LEGGEREZZA CHIAMATA
DESIDERA PUBBLICO
SENTIRE
(FESTIVAL DI SANREMO) UNA NUOVA
TRASMISSIONE
CAPISCE CHE PROMOSSA
RETE
ROSSA RADIO DOPO LA ACQUE
2 CHE E
CHE SI RADIO PIRATA ILLEGALI
GUERRA
TORINO/ROMA RAI SI DIFFONDONO
NASCE INTERNAZIONALI
SONO TRASMESSE DA
SEZIONI DIVIDE (1946 - 1975)
RETE E VENGONO
AZZURRA PROIBITE DA
CAMBIA A CAUSA DI
SI DIVIDE IN MARINE BROADCASTING
OFFENCES ACT
CHE
TELEVISIONE + ABBONATI
3 PROGRAMMI OTTIENE
E CERCA DI PERCHÉ PROPONE
2° 3° 1950
1° ⟶ ⟶
⟶ AUMENTARE LO SPESSORE
MUSICA/VARIETÁ/ CULTURA/ INTRATTENIMENTO SVAGO E ORE
INFORMAZIONE/ ADATTO
DELLE TRASMISSIONI
POPOLARI MUSICA/TEATRO NUOVO SERALI
A
INTRATTENIMENTO
/NOTIZIARIO E NEL 1948
NASCE IL PRIX ITALIA
(PREMIO RADIOFONICO)
CON INTRODUZIONE
DI
RADIO A TRANSISTOR
BEATLES ROLLING STONE
DARE DIGNITÁ DIFFONDERE 2
AI GRUPPI GRUPPI
EMERGENTI MUSICALI
DOPPIO SCOPO UNO STRUMENTO
CON UN DI
SOCIALIZZAZIONE
BBC RADIO
GIOVANI INGLESE
AI DEDICA
ONCE DIVENTA
RADIO
2 INNOVAZIONI FESTIVAL DI SANREMO NEGLI ANNI ‘50 RENATO CAROSONE TU VUÒ FA L’AMERICANO
SUBÌ IN ITALIA MA ARRIVA CON
MUSICALE
IL SOUND
ANNI SESSANTA ITALIANA
NEGLI ARRIVA NEGLI
INGLESE
TUTTAVIA COMPARE ARRIVA STATI UNITI
RIFORMA DELLA RAI NEGLI ANNI 70
AVVIENE ALTO NASCEVA
GRADIMENTO CHIAMATE ROMA 313
SI AFFERMA IL ROCK’N’ROLL
CHE ERA IN CUI
UN NUOVO UN VARIETÁ
GUSTO SI METTE IN CON
LEGGERO
MUSICALE SCENA 2 ARTISTI
CON UNO CON UNA
STILE DI SITUAZIONI CONVERSAZIONE
CONDUZIONE COMICHE PRIVATA SU VITA
INEDITO REALE ELVIS PRESLEY JAMES DEAN
RADIO DEEJAY RADIO 24 RADIO 101
RADIO CAPITAL IL SISTEMA ALLA TECNOLOGIA LA SCARSITÁ DI
GASPARRI PER
CON CON CON RADIOTELEVISIVO E LO ADEGUA
INDIVIDUA DIGITALE FREQUENZE TERRESTRI
SUPERARE
(3 MAGGIO 2004) NAZIONALE
GRUPPO GRUPPO SOLE MONDADORI
ESPRESSO 24ORE
GRUPPI
Anteprima
Vedrai una selezione di 8 pagine su 31
Anteprima di 8 pagg. su 31.
Scarica il documento per vederlo tutto.
Scarica il documento per vederlo tutto.
Anteprima di 8 pagg. su 31.
Scarica il documento per vederlo tutto.
Scarica il documento per vederlo tutto.
Anteprima di 8 pagg. su 31.
Scarica il documento per vederlo tutto.
Scarica il documento per vederlo tutto.
Anteprima di 8 pagg. su 31.
Scarica il documento per vederlo tutto.
Scarica il documento per vederlo tutto.
Anteprima di 8 pagg. su 31.
Scarica il documento per vederlo tutto.
Scarica il documento per vederlo tutto.
Anteprima di 8 pagg. su 31.
Scarica il documento per vederlo tutto.
Scarica il documento per vederlo tutto.
Dettagli
SSD
Scienze antichità, filologico-letterarie e storico-artistiche
L-ART/06 Cinema, fotografia e televisione
I contenuti di questa pagina costituiscono rielaborazioni personali del
Publisher jessicabortuzzo di informazioni
apprese con la frequenza delle lezioni
di Radio e studio autonomo di eventuali libri di riferimento in preparazione
dell'esame finale o della tesi. Non devono intendersi come materiale ufficiale
dell'università Libera Università di Lingue e Comunicazione (IULM) o del prof Varon Gaia.
-
Appunti radio
-
Storia della radio e della tv - anni della radio
-
Storia della Radio e Della Tv
-
Riassunto esame Radio, prof. Bonini, libro consigliato La radio in Italia, Bonini
Tutor AI
Ciao! Sono il tuo Tutor AI, il compagno ideale per uno studio interattivo. Utilizzo il metodo maieutico per affinare il tuo ragionamento e la comprensione. Insieme possiamo:
- Risolvere un problema di matematica
- Riassumere un testo
- Tradurre una frase
- E molto altro ancora...
Il Tutor AI di Skuola.net usa un modello AI di Chat GPT.
Per termini, condizioni e privacy, visita la relativa pagina.
Per termini, condizioni e privacy, visita la relativa pagina.