Anteprima
Vedrai una selezione di 1 pagina su 1
Trattati di pace e nuovo assetto internazionale Pag. 1
1 su 1
Disdici quando vuoi 162x117
Disdici quando
vuoi
Acquista con carta
o PayPal
Scarica i documenti
tutte le volte che vuoi
Sintesi
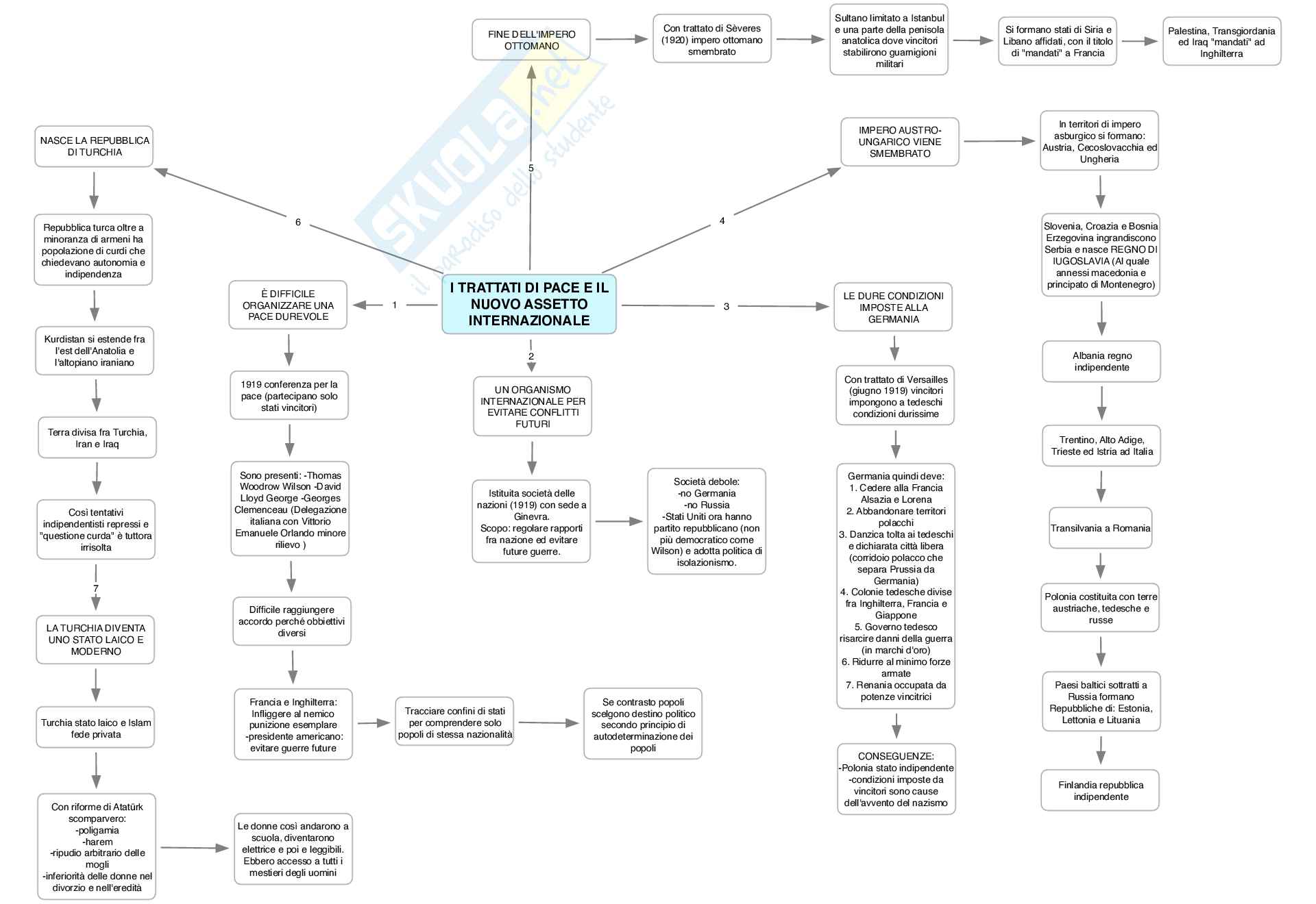
1. È difficile organizzare una pace durevole

1919 conferenza per la pace (partecipano solo stati vincitori)
Sono presenti: -Thomas Woodrow Wilson -David Lloyd George -Georges Clemenceau (Delegazione italiana con Vittorio Emanuele Orlando minore rilievo ). Difficile raggiungere accordo perché obbiettivi diversi Francia e Inghilterra: Infliggere al nemico punizione esemplare -presidente americano: evitare guerre future Tracciare confini di stati per comprendere solo popoli di stessa nazionalità
Se contrasto popoli scelgono destino politico secondo principio di autodeterminazione dei popoli

2. Un organismo internazionale per evitare conflitti futuri

Istituita società delle nazioni (1919) con sede a Ginevra. Scopo: regolare rapporti fra nazione ed evitare future guerre. Società debole: -no Germania -no Russia -Stati Uniti ora hanno partito repubblicano (non più democratico come Wilson) e adotta politica di isolazionismo.

3. Le dure condizioni imposte alla Germania

Con trattato di Versailles (giugno 1919) vincitori impongono a tedeschi condizioni durissime
Germania quindi deve:
1. Cedere alla Francia Alsazia e Lorena
2. Abbandonare territori polacchi
3. Danzica tolta ai tedeschi e dichiarata città libera (corridoio polacco che separa Prussia da Germania)
4. Colonie tedesche divise fra Inghilterra, Francia e Giappone
5. Governo tedesco risarcire danni della guerra (in marchi d'oro)
6. Ridurre al minimo forze armate
7. Renania occupata da potenze vincitrici

Conseguenze: -Polonia stato indipendente -condizioni imposte da vincitori sono cause dell'avvento del nazismo

4. Impero Austro-Ungarico viene smembrato

In territori di impero asburgico si formano: Austria, Cecoslovacchia ed Ungheria Slovenia, Croazia e Bosnia Erzegovina ingrandiscono Serbia e nasce REGNO DI IUGOSLAVIA (Al quale annessi macedonia e principato di Montenegro). Albania regno indipendente, Trentino, Alto Adige, Trieste ed Istria ad Italia
Transilvania a Romania. Polonia costituita con terre austriache, tedesche e russe. Paesi baltici sottratti a Russia formano Repubbliche di: Estonia, Lettonia e Lituania
Finlandia repubblica indipendente

5. Fine dell'Impero ottomano

Con trattato di Sèveres (1920) impero ottomano smembrato.
Sultano limitato a Istanbul e una parte della penisola anatolica dove vincitori stabilirono guarnigioni militari.
Si formano stati di Siria e Libano affidati, con il titolo di "mandati" a Francia.
Palestina, Transgiordania ed Iraq "mandati" ad Inghilterra.

6. Nasce la Repubblica di Turchia

Repubblica turca oltre a minoranza di armeni ha popolazione di curdi che chiedevano autonomia e indipendenza.
Kurdistan si estende fra l'est dell'Anatolia e l'altopiano iraniano
Terra divisa fra Turchia, Iran e Iraq.
Così tentativi indipendentisti repressi e "questione curda" è tuttora irrisolta.

7. La Turchia diventa uno stato moderno

Turchia stato laico e Islam fede privata

Con riforme di Atatürk scomparvero: -poligamia -harem -ripudio arbitrario delle mogli -inferiorità delle donne nel divorzio e nell'eredità.
Le donne così andarono a scuola, diventarono elettrice e poi e leggibili. Ebbero accesso a tutti i mestieri degli uomini
Dettagli
Publisher
1 pagine
5 download