Anteprima
Vedrai una selezione di 1 pagina su 5
Cartesio - Schemi Pag. 1
1 su 5
Disdici quando vuoi 162x117
Disdici quando
vuoi
Acquista con carta
o PayPal
Scarica i documenti
tutte le volte che vuoi
Sintesi
Cartesio, schemi per lo studio


L'appunto contiene un file da scaricare con schemi molto utili per lo studio del pensiero di Cartesio.
Estratto del documento

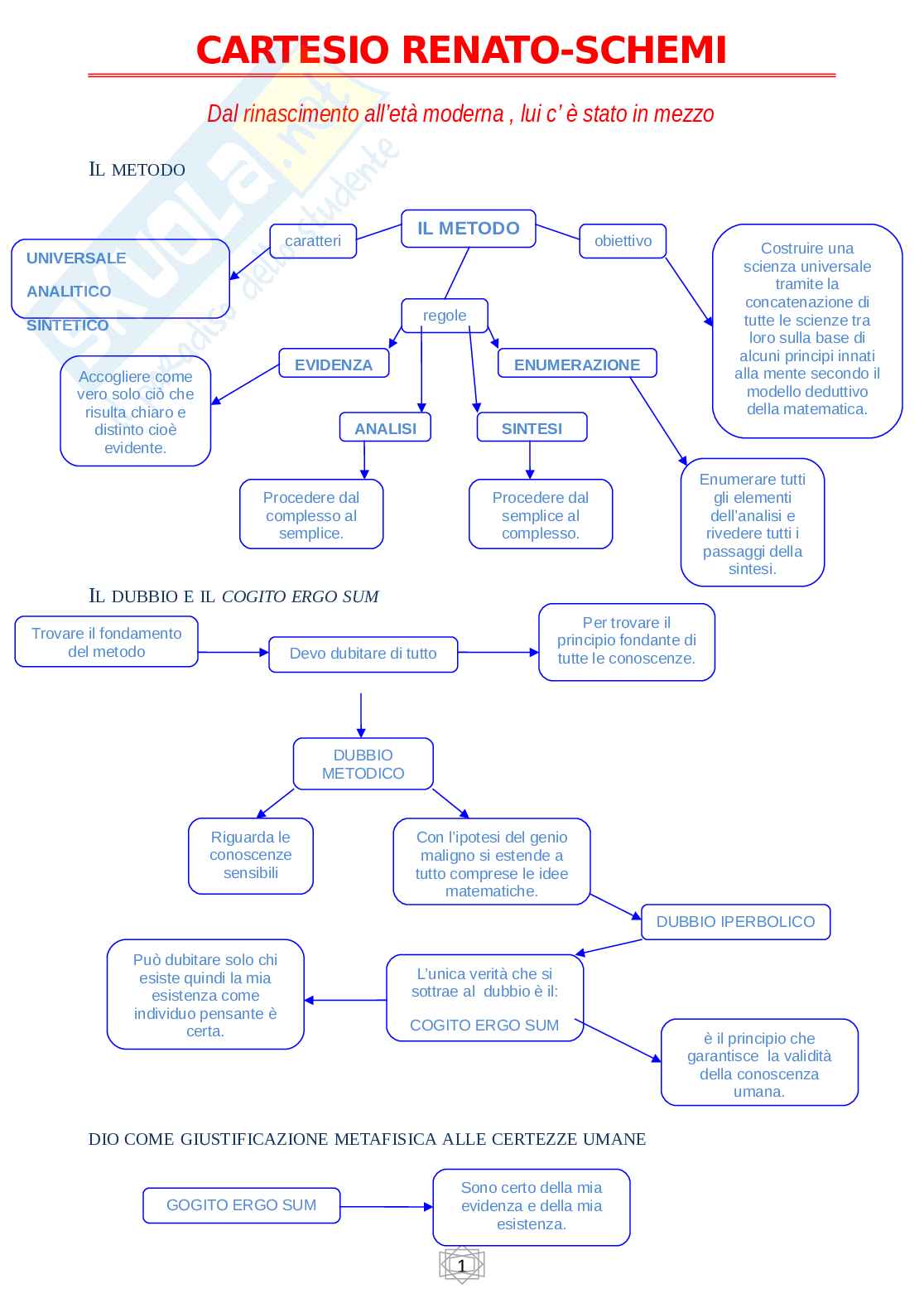
CARTESIO RENATO-SCHEMI

Dal rinascimento all’età moderna , lui c’ è stato in mezzo

I L METODO IL METODO

caratteri obiettivo Costruire una

UNIVERSALE scienza universale

tramite la

ANALITICO concatenazione di

regole tutte le scienze tra

SINTETICO loro sulla base di

alcuni principi innati

EVIDENZA ENUMERAZIONE alla mente secondo il

Accogliere come modello deduttivo

vero solo ciò che della matematica.

risulta chiaro e ANALISI SINTESI

distinto cioè

evidente. Enumerare tutti

gli elementi

Procedere dal Procedere dal dell’analisi e

complesso al semplice al rivedere tutti i

semplice. complesso. passaggi della

sintesi.

I L DUBBIO E IL COGITO ERGO SUM Per trovare il

Trovare il fondamento principio fondante di

del metodo Devo dubitare di tutto tutte le conoscenze.

DUBBIO

METODICO

Riguarda le Con l’ipotesi del genio

conoscenze maligno si estende a

sensibili tutto comprese le idee

matematiche. DUBBIO IPERBOLICO

Può dubitare solo chi L’unica verità che si

esiste quindi la mia sottrae al dubbio è il:

esistenza come

individuo pensante è COGITO ERGO SUM

certa. è il principio che

garantisce la validità

della conoscenza

umana.

DIO COME GIUSTIFICAZIONE METAFISICA ALLE CERTEZZE UMANE

Sono certo della mia

GOGITO ERGO SUM evidenza e della mia

esistenza.

1

sono un essere Sono certo che le idee

pensante che ha idee (oggetti del mio pensiero)

esistono perché fanno parte

di me soggetto pensante.

Non sono certo che a queste

idee corrispondono realtà

effettive. Innate (capacità di pensare,

idea della perfezione) Per scoprirne

l’esistenza devo

Avventizie (le idee percepite

IDEE ricercarne il contenuto

attraverso i sensi) oggettivo (la causa)

Fattizie (idee inventate o delle

cose chimeriche)

1° ’

PROVA DELL ESISTENZA DI DIO

La causa dell’idea non La causa è una sostanza

posso essere io perché infinita che deve essere

sono imperfetto necessariamente esistente

IDEA DI DIO crea

LE COSE DIO

imperfezione perfezione

sostanza analogica sostanza assoluta

pluralità unità

Dipende

ontologicame

nte

2° ’

PROVA DELL ESISTENZA DI DIO Se così fosse, non ci

sarebbe bisogno del

metodo

Io in quanto essere

imperfetto non posso

essermi creato da solo Deve necessariamente

avermi creato Dio (perfetto)

perché ha posto in me l’idea

della perfezione

1

PROVA ONTOLOGICA DELL ESISTENZA DI DIO Necessariamente

DIO = ESSERE PERFETTO esistente

L’essere è una delle sue

perfezioni necessarie

DIO COME GARANTE DELL EVIDENZA Essendo verità Dio non può

ingannarmi altrimenti negherebbe

DIO = VERITA’ se stesso

Dio garantisce la certezza

dell’evidenza

Dall’IO (dalla mia evidenza) a DIO La veracità divina è la garanzia

del metodo

Il metodo procede: Da DIO al MONDO

L’ ERRORE

L’ERRORE Dipende da

due cause:

L’INTELLETTO LA VOLONTA’

L’intelletto umano è limitato La volontà umana è libera e più

vasta dell’intelletto

Dio pone in noi l’idea della Può affermare e negare

perfezione indipendentemente dall’intelletto

L’errore risiede nell’affermare o

1 negare ciò che non è

IGNORANZA

DUBBIO sufficientemente chiaro ed

Dettagli
Publisher
5 pagine
349 download