Anteprima
Vedrai una selezione di 1 pagina su 1
Legami atomici e molecolari - Schema Pag. 1
1 su 1
Disdici quando vuoi 162x117
Disdici quando
vuoi
Acquista con carta
o PayPal
Scarica i documenti
tutte le volte che vuoi
Sintesi
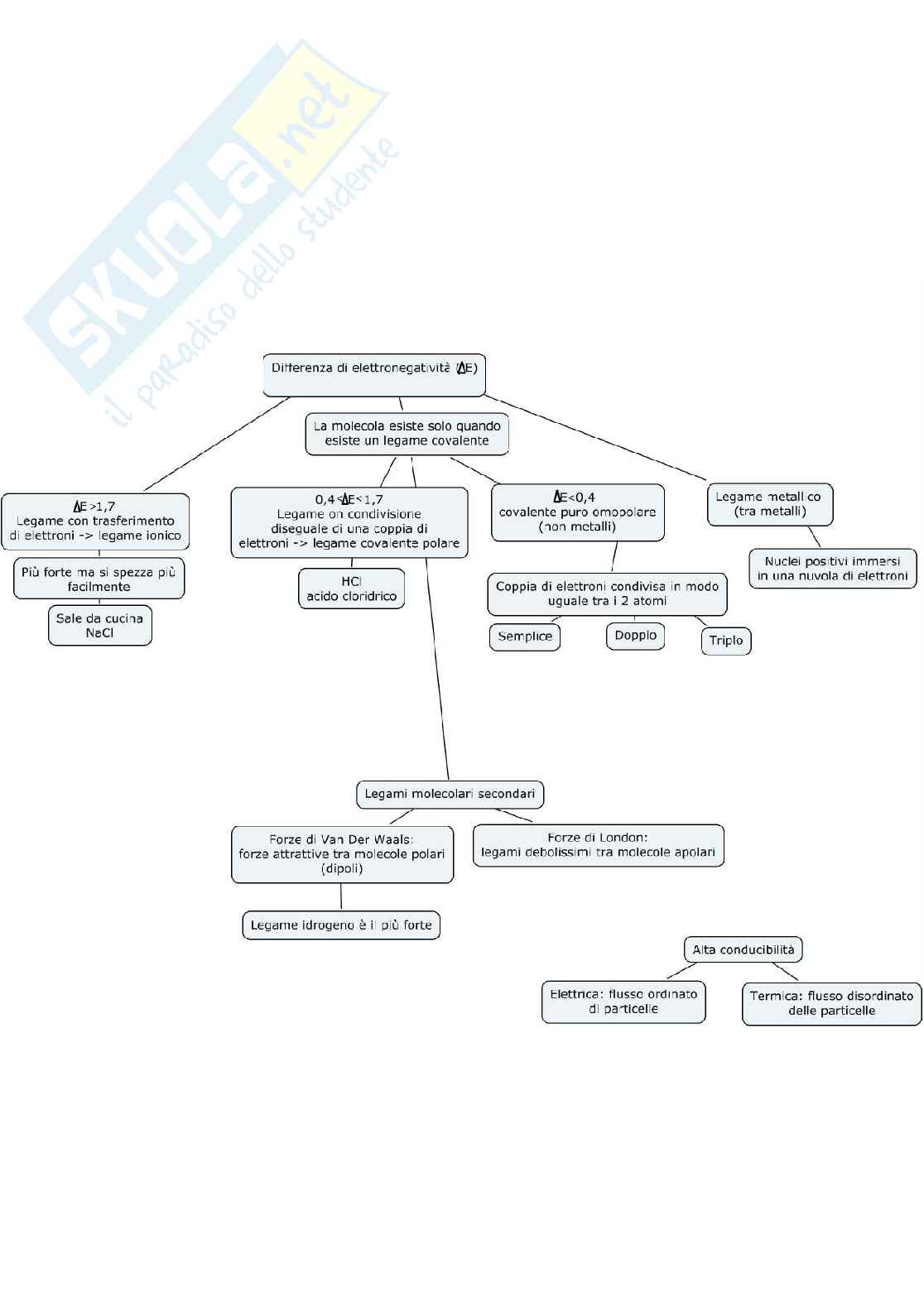
I legami atomici molecolari


In questo schema vengono presentati i legami atomici molecolari. Vengono analizzate le forze di London che sono legami debolissimi tra molecole apolari, le forze di Van der Waals, che sono delle forze attrative tra molecole polari, chiamate anche dipoli. Un altro arggomento preso in esame nello schema è l'alta conducibilità elettrica e termica.
Dettagli
Publisher
1 pagine
82 download